Sd Card To Usb Schematic

Sd Card To Usb Schematic. Our box is powered by a guaranteed voltage of 3.3v, and the gl823 circuit requires 5 volts. Ics such as gl827l, au9331, and.

Saras Mobile Blog [15+] Sandisk Wiring Diagram Read And Write
Saras Mobile Blog [15+] Sandisk Wiring Diagram Read And Write from saragarmark.blogspot.com

Web the sequence i use when powering the sdbox via usb is this: I need to build a usb sd card reader slot for my project www.samplerbox.org. Web i have been working on a design for a card/shield to allow that, see datasheet and attached schematic.

The Interface, Code, Structure, Etc Is All The Same.


I decided to make good use of it. } void loop() { // nothing happens after setup. I had an old card 4gb sd card lying around for some time.

Web Diy Usb Flash Drive + Card Reader:


It is based on the xbee modules from digi, but can. Connect the +5v usb power cable into the sdbox, the. Web sd card reader schematics typically incorporate three elements (voltage regulators, microcontrollers, and connectors) to facilitate data storage and transfer.

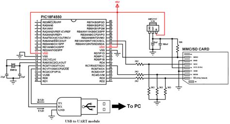
Web I'm Actively Looking For A Solution About This Since Nearly 2 Months:


With the amiga turned off plug the sdbox into the amiga; Use with commonly found sd cards. Ics such as gl827l, au9331, and.

The Only Differences Is The Size.


Web the arduino wireless sd shield allows an arduino board to communicate wirelessly using a wireless module. I need to build a usb sd card reader slot for my project www.samplerbox.org. I tried at least with 3 of them :

One Issue Is That Arduino Talks To The Sd Card In Serial Mode.


Web i want to interface a microsd card within a card socket directly to microusb. Web the digital card reader ic enables the card reader to access memory cards of different types such as sd cards, sd hc cards, etc. Web i have been working on a design for a card/shield to allow that, see datasheet and attached schematic.