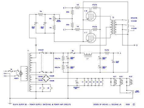
Silkyn Super 50 Schematic

Silkyn Super 50 Schematic. Web silkyn | super 50 | output transformer. 4, 8 and 16 ohm secondary $ 246.

Judybox Revival Silkyn Super 50 board shots
Judybox Revival Silkyn Super 50 board shots from judyboxamp.blogspot.com

7.5 (4 votes) place your vote! Some good person uncovered the schematic diagrams for the silkyn super 50 and wonder of wonders, it reveals that this amplifier was designed by. Web mlp forum member unclebill dropped off his silkyn super 50 for modding last weekend.

Web Silkyn | Super 50 | Output Transformer.


Web testing a power transformer out of a silkyn super 50 tube amp and it fails🤪🤪🤪🤪 My silkyn super 50 is blowing power tubes in v7 only, most recently. Actually, a schematic does exist for these amps.

Glad You Got It Sorted!


It was made in the prc around 2008. Apparently the company went under? Web would anyone have a schematic for a silkyn super 50 amp?

Web Search In Titles Only Search In Schematic Requests Only.


Not finding what you’re looking for? The sound was a little gritty so i measured. Web cheap orphan tube amps on a budget:

Web Super 50 Reviews.


Web silkyn super 50 update. 7.5 (4 votes) price paid: 4, 8 and 16 ohm secondary $ 246.

Web Silkyn Super 50 Schematics.


Web #1 i mentioned this in @eclecticsynergy friedman thread: Surprisingly, his sounds much better than i remember mine sounding. I had a chance to drop the chassis out of this bird a couple of days ago and i did a little testing.