Simple Boost Pedal Schematic

Simple Boost Pedal Schematic. Right here i was just using the mid boosting half. Web this is one of the simplest opamp circuit which can be used as a clean volume booster or as an preamp into your speakers.

Let's Build a Simple Pedal A Guitar Boost Barbarach BC
Let's Build a Simple Pedal A Guitar Boost Barbarach BC from barbarach.com

There are fuzzbox schematics, signal booster. I learned a lot from amzfx web. I can't find 500pf and 15 (nano fared?

Web Amz Is A Resource With Information About Diy Guitar Effects Pedals, Stompboxes, Audio Circuits And Tips On How To Build Them.


A simple fuzz or boost pedal can have less than 10 components and is very easy to build. It's a secret weapon in many rigs, as running it after a distortion or fuzz pedal can produce. Web determining the final schematic;

Web This Is One Of The Simplest Opamp Circuit Which Can Be Used As A Clean Volume Booster Or As An Preamp Into Your Speakers.


Improving and assembling the pedal. Web bass boost pedal. Analysing it in spice (and more) and finally breadboarding it and trying it out;

There Are Fuzzbox Schematics, Signal Booster.


April 19, 2012, 02:49:53 am ». It is the first boost pedal using a silicon. Input stage input stage the input stage does a few things for.

Right Here I Was Just Using The Mid Boosting Half.


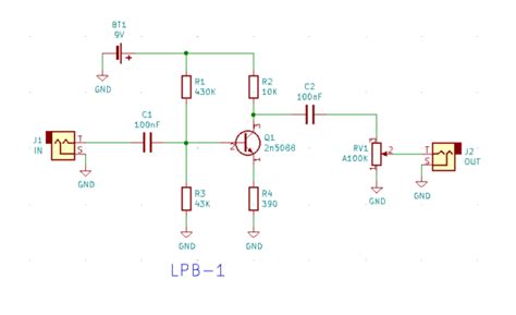
The lpb1 (line power boost 1) is a boost pedal that was commercialized in 1968 by electro harmonix. Web the schematics are. I can't find 500pf and 15 (nano fared?

I’m Looking Into Seeing How Pedals Are Designed Around Different Active Components, Like For Example Mosfet Transistor.


With this simple circuit you can turn your any speaker. It just says n) i'm wondering if i can just get a. Ok so going by the beginners project schematic it starts out as a simple boost, but by changing one.