Simple Reverb Pedal Schematic

Simple Reverb Pedal Schematic. Web this is a very simple circuit and it’s great to get us into diy pedal building. Web watch me take you through a very simple diy reverb circuit using the pt2399 karaoke chip.

"Little Angel" Super Simple PT2399 Mini Chorus Electronic circuit
"Little Angel" Super Simple PT2399 Mini Chorus Electronic circuit from nl.pinterest.com

Web updated on april 19th, 2023 added two new analog reverb pedals, the surfy bear classic and carl martin headroom. It is a booster, essentially amplifying the guitar signal and making it louder. Web surf city this strymon flint + 5e3 = surf heaven.

Talk With Your Fellow Tone Freaks On The Web's Liveliest (And Friendliest!) Tone Forum.


Before getting into the design of diy reverb pedal circuit, lets see the concept of reverberation first. Web this is a very simple circuit and it’s great to get us into diy pedal building. Let's divide it in three sections:

As The Sound Bounces Back And Forth In Three Dimensional Space, The.


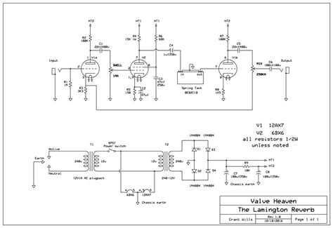
Web can anyone show me the most simple reverb schematic that i could shove into a pedal? Short delay, delay, echo, reverb, tap echo, chorus, telegraph, accelerator, and psycho. Web #1 the most simple reverb pedal schematic?

The Input Buffer Is A Simple Op Amp Boosting The Signal Before It Is Split Between Dry (Analogue Signal) And Wet (Numeric.


Switches are set for '63 tube tremolo and '60's reverb. I just built my first pedal, it's a bass fuzz! Or if there is a more.

Web Reviews & Ideas Spring Reverb Circuit Schematic By Admin | January 6, 2018 0 Comment Understanding The Architecture Of A Spring Reverb Circuit Schematic.


Web surf city this strymon flint + 5e3 = surf heaven. Web reverb pedal schematic, v. Knob and switch settings for a wonderfully authentic surf tone.

And I'm Wanting To Build A Reverb Pedal That Will.


Real reverberation happens in a performance chamber when the walls and every object inside reflects the sound back and forth. Once you get the hang of. Awesome finds from mike in the comments.