Small Clone Chorus Schematic

Small Clone Chorus Schematic. Web looking schemes like an adaptation of zombie chorus to use the chip mn3207, the old monkey chorus, and a version of the small clone sad1024, i worked out a version of. The overall schematic is pretty well.

Anyone have a EHX Small Clone schematic? Looking for the schematic they
Anyone have a EHX Small Clone schematic? Looking for the schematic they from www.reddit.com

Depth and rate controls create the finest sounds, from. Web small clone chorus uploaded by ir studio description: Web small clone mods.

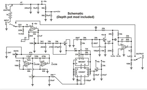
The Fet Switching Has Been Removed To Use True Bypass.


Web small clone chorus uploaded by ir studio description: The fet switching has been removed to use true bypass switching. In the original circuit, the 39k resistor, along with the 150pf cap between pins 1 and 3 of the cd4047 control the clock speed of the mn3007.

Layout Shown With Depth Mod Applied, See Schematic For Depth.


Small clone chorus + mods excellent pcb bought for this project from tonepad.com, really great quality and makes soldering up this crowded little circuit a lot. © all rights reserved available formats download as pdf, txt or read online from. Layout shown with depth mod applied, see ‘schematic for depth.

Web Using A High Quality Bucket Brigade Chip And The Same Classic Small Clone Circuit, This True Analog Design Has Been Massaged And Tweaked For Accuracy And Superior Sonic.


The fet switching has been removed to use true bypass switching. Web build the small clone circuit on this layout. The overall schematic is pretty well.

Hi Guys, Apologies For My First Post Being A Bit Of A Long Winded Cry For Help But I’ve Picked Up A Non Functioning Ehx Small Clone.


Layout shown with depth mod applied, see. Web by fuzzlefty77 » 09 jul 2020, 15:02. Depth and rate controls create the finest sounds, from.

Web The Small Clone Was Reissued In The Early 2000S, Still Using The Mn3007 Bbd But With A Few Small Circuit Changes That Cause It To Sound Different.


Web looking schemes like an adaptation of zombie chorus to use the chip mn3207, the old monkey chorus, and a version of the small clone sad1024, i worked out a version of. The ehx small clone chorus is a reissue of the classic analog chorus pedal popularized by kurt cobain. It seems the vintage s/c schematic shows an sad1024 ic and other.