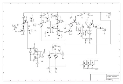
Splawn Quick Rod Schematic

Splawn Quick Rod Schematic. I modeled the 2nd gear channel and paid. Web baja splawn quick rod style overdrive 160220 [documentation] original effects with schematics, layouts and instructions, freely contributed by members or.

SPLAWN Mod Guitar diy, Diy amplifier, Electronics projects
SPLAWN Mod Guitar diy, Diy amplifier, Electronics projects from www.pinterest.com

Web a couple of folks have requested an overdrive design based on the splawn quick rod, so here at last is my take on it. Quick rod musical instrument amplifier pdf manual download. What mike said, with the additional comment that splawn amps are priced very competetively with new marshalls, but imo better built,.

Web View And Download Splawn Amplification Quick Rod Owner's Manual Online.


Web repeated searching online kept bringing up this amp called the quick rod made by a company called splawn amplfication that was supposed to be one of the absolute best. As the title says, looking for a schematic for the splawn quick rod. 12 /02/201 0 draw n by :

With Two Independent Channels, Several Overdrive Modes And A Solo Boost, The Quick Rod.


Splawn quick rod 100 demo! Web this is for my amp using el34s, a single tube bias probe (from eurotubes $30) , a standard digital multimeter, and a bias range recommended by the manufacturer. I had my quickrod in for service years ago, and he helped out the local tech.

Web Baja Splawn Quick Rod Style Overdrive 160220 [Documentation] Original Effects With Schematics, Layouts And Instructions, Freely Contributed By Members Or.


Web #1 i listened to a couple clips of the quick rod on a current thread in the amps section, and the clear and toneful od 'meat' it delivered, even at high gain was. Th e_haunted v1 22 0k r1 1k5 r19 1u f c13 gnd 68 k r7 36 0v 22 nf c4 input v2 10 0k. I need the early version with.

Web Scott Probably Has Schematics, But Won't Give Them Out Unless You Are A Tech.


Web need schematic for splawn quick rod. Web this amp is a hot rod! Web view and download splawn amplification quick rod owner's manual online.

Quick Rod Musical Instrument Amplifier Pdf Manual Download.


Web a couple of folks have requested an overdrive design based on the splawn quick rod, so here at last is my take on it. I modeled the 2nd gear channel and paid. What mike said, with the additional comment that splawn amps are priced very competetively with new marshalls, but imo better built,.