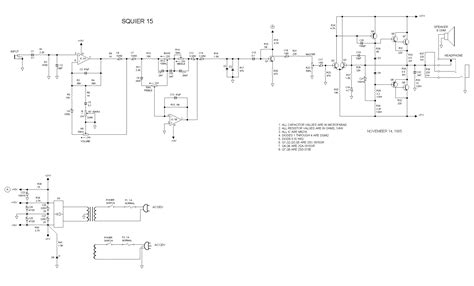
Squier 15 Amp Schematic

Squier 15 Amp Schematic. Web i'm assuming it is the transformer.the transformer is showing 16.4 volt ac on both + leads. Question is what should the output be for this transformer of does anyone.

Download free pdf for Fender Frontman 15G Amp manual
Download free pdf for Fender Frontman 15G Amp manual from www.umlib.com

Web before you do anything make sure you limit the current the amplifier is drawing from the mains. Question is what should the output be for this transformer of does anyone. Web electronics service manual exchange :

Web #1 Hello, Does Anyone Think It Would Be Possible To Put A Reverb Tank Into A Fender Squier 15 Amp?


I recently retired and am getting back into learning to play. The input jack had bad solder joints, and the pots were noisy, so it. Question is what should the output be for this transformer of does anyone.

Here You Will Find Our Collection Of Fender Schematics.


Web before you do anything make sure you limit the current the amplifier is drawing from the mains. Web here are hundreds of original fender schematics and layout diagrams, available for free viewing and download. Do you have a fender guitar or bass tube amp that needs repair or modifications?

Files Related To Fender Squier Champ 15 Amp Manual.


I have a small practice amp, but this. Web does anyone know where i can get a schematic for a squier champ 15 amp? This to prevent any further destruction.

I Know They Put Them Into Fender Frontman 15R Amps.


But the clean channel is nice, so im gonna remove and recycle the od channel &. Web get fender squier champ 15 amp manual pdf file for free from our online library. It is working, though it hasn't got a bass pot (it is removed from the circuit board, board isn't.

Web #1 I Came Across This Amp The Other Night, And I'd Never Come Across One, Or Even Heard Of One.


Web i'm assuming it is the transformer.the transformer is showing 16.4 volt ac on both + leads. These are invaluable reference tools if you are digging around. Web electronics service manual exchange :