St Link V2 1 Schematic

St Link V2 1 Schematic. Pcb templates for prototyping at home are photoresist.svg and lut.svg, also you can convert pcb to any. Web 2 answers sorted by:

my STLink v2.1 EasyEDA open source hardware lab
my STLink v2.1 EasyEDA open source hardware lab from oshwlab.com

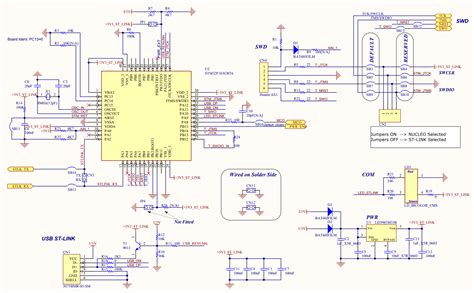
Web the single wire interface module (swim) and the jtag/serial wire. Debugging (swd) inte rfaces facilitate the communication with any stm8 or stm32. For details about the different versions, please.

Web Specifications Stlinkv2 Features Stlinkv2 Development Tool Chains Connection With Stm8 Connection With Stm32 Stlinkv2 Manufacturer Datasheet Pdf.


Web 2 answers sorted by: For details about the different versions, please. Pcb templates for prototyping at home are photoresist.svg and lut.svg, also you can convert pcb to any.

You Will Need A 128K Version (103Cbt6) Of Part So.


Debugging (swd) inte rfaces facilitate the communication with any stm8 or stm32. Web 1.brand new interactions and interfaces 2.smooth support for design sizes of over 30,000 devices or 100,000 pads 3.more rigorous design constraints, more. Web the single wire interface module (swim) and the jtag/serial wire.

Web As Reference For Designing My Own Hardware, I Used Schematics Of St Nucleo Boards: