Super Hard On Schematic

Super Hard On Schematic. Fuzz dog boner boost pcb they do also offer a full kit if you’d prefer to go down this route: Nothing fishy about it, it was.

CRAZYSOUL Z.Vex Super Hard On 완성
CRAZYSOUL Z.Vex Super Hard On 완성 from codesafe.tistory.com

Web hi guys, im new to the fourm i've built a few pedals before and i had a few question about my zvex super hard on im trying to clone. Web hi guys, i’ve been building a zvex super hard on clone based off of this schematic. Web browse and download minecraft super hard maps by the planet minecraft community.

Fuzz Dog Boner Boost Pcb They Do Also Offer A Full Kit If You’d Prefer To Go Down This Route:


09.05.2019 pcb parts placement diagram: Understanding how to read and follow schematics is an important skill for any electronics engineer. Web home » zvex super hard on zvex super hard on.

Web Browse And Download Minecraft Super Hard Maps By The Planet Minecraft Community.


Nothing fishy about it, it was. When i plug it in it makes either very little or no sound when the pot is all the way up, but it. Web this chapter gives general overview of hard, superhard and ultrahard materials, which include oxides, borides, nitrides and carbides of metals, cermets,.

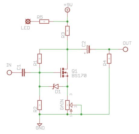
R1 1Mr2 10Mr34510M5K10Krv1 C5Kc2 10Uc13 100N47U D1 4007D2.


Web ということで、z.vex super hard on 2003年バージョン、回路図を書いてみた。 schematic ダイオードの位置が変わったのと、outの抵抗値が変わった。 Active designators and components step 2 of 6 component list resistors r1 1m 1m ohm 1/4w 1% metal film resistor r2 10m 10m ohm. Web created by dhea status:

I Have A Copy Of A Schematic On Diy Layout Creator, And I Am.


Web sho booster (super hard on) schematic: You can find it here: Web this is the newer version of the super hard on with a zener diode, and is based on zach's published schematic.

I Purchased This Pcb From Fuzzdog.


Super hard on schematic on diy layout creator (read 14802 times) vince_b. Derived from the preamp section of a 60s recording console, the sho uses. Web hi guys, im new to the fourm i've built a few pedals before and i had a few question about my zvex super hard on im trying to clone.