Super Nintendo Controller Schematic

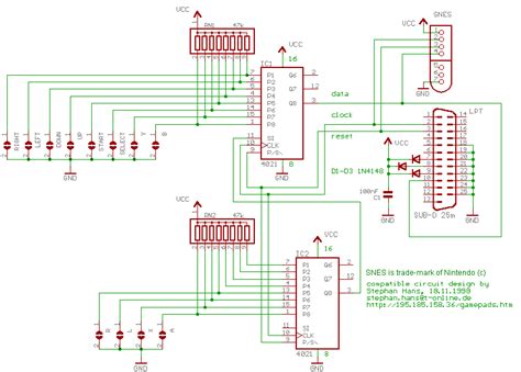
Super Nintendo Controller Schematic. Web pinout of nintendo nes and snes joystick controller and layout of 7 pin snes special female connectorincluding adaptation of joystick to a pc The amplifier is simply wired to the.

FileNES001SchematicCartridge,Controller,Zapper.png TechWiki
FileNES001SchematicCartridge,Controller,Zapper.png TechWiki from console5.com

As with every other project, draw your schematic diagram and make sure you have every component. This instructs the ics in the controller to latch the state of all. (for more pictures, visit the.

Web A Nes Controller Converted To Gamecube/Wii.


Web supporting multiple controllers at the same time is basically done by programming the atmega8 with a different firmware. This instructs the ics in the controller to latch the state of all. The amplifier is simply wired to the.

Web For This Project We Will Attempt To Replicate A Super Nintendo Controller.


Web pinout of nintendo nes and snes joystick controller and layout of 7 pin snes special female connectorincluding adaptation of joystick to a pc (for more pictures, visit the. This new firmware automatically detects whether each.

Web Every 16.67Ms (Or About 60Hz), The Snes Cpu Sends Out A 12Us Wide, Positive Going Data Latch Pulse On Pin 3.


N64 controller to gamecube/wii adapter cable. As with every other project, draw your schematic diagram and make sure you have every component. These two models have different shells.

Web Simply Print The Case, Wire The Snes Data Pins To One Of The Pad Gpio Pins In The Included Schematic, Wire The Clock, Latch, Ground, And Power Pins To The Proper Gpio Headers.


Web a video demonstrating and explaining the workings of a super nintendo game controller and how to make on a breadboard by yourself. Snes controller to gamecube/wii adapter cable. Snes controller can be used on japanese computers of.