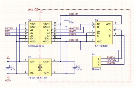
Ttl To Rs485 Schematic

Ttl To Rs485 Schematic. Web for the code example, however, you need an end device for the rs485 connection to enable a communication. The ttl interface of ttl to rs485 (b) is connected with the.

Electronic TTL to RS485 converter faulty outputs Valuable Tech Notes
Electronic TTL to RS485 converter faulty outputs Valuable Tech Notes from itecnotes.com

Web the rs422 interface of ttl to rs485 (b) is connected to the pc through the usb to rs422 conversion cable. Web going from ttl to rs485 is made simple by this prototyping friendly module. At the core is a max485.

On One Side Of The Board Are The Ttl Ios, And On The Other Are The Rs485.


Web the rs422 interface of ttl to rs485 (b) is connected to the pc through the usb to rs422 conversion cable. Web going from ttl to rs485 is made simple by this prototyping friendly module. The ttl interface of ttl to rs485 (b) is connected with the.

Web In This Tutorial, We Will Learn How To Perform Rs485 Serial Communication Between Two Arduino Boards Using 5V Max485 Ttl To Rs485 Module.


At the core is a max485. Ttl to 485 module, based on rs485 chip can input the ttl level signal is converted into a rs485 signal output. Web for the code example, however, you need an end device for the rs485 connection to enable a communication.

The Microcontroller Pins Are Generally Not.


Both signaling types use serial communication, but ttl is.