Tube Bass Preamp Schematic

Tube Bass Preamp Schematic. Okay, what do we need? Web 52 rows pro bass ii 150w & 300w models rev c:

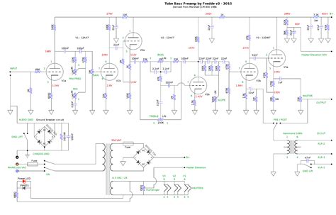
Build report Tube preamp for bass (or guitar) diyAudio
Build report Tube preamp for bass (or guitar) diyAudio from www.diyaudio.com

All of these pdf files are available for free. Guitar effects pre amplifier tags: Here you will find our collection of ampeg schematics.

Web Schematic, Part Layout, And Image For Etching The Pcb:


Electronic audio experiments has the schematic. Web dod fx10 bifet preamp is a simple two knob preamp. Here you will find our collection of ampeg schematics.

Most Of The Fliptop Schematics I’ve Seen Specify 6Sl7 For The Preamp Tubes;


Web do you have a ampeg guitar or bass tube amp that needs repair or modifications? Submarine is another simple preamp schematic that can. Here is the circuit diagram and pcb design for relatively low cost diy bass guitar preamp pedal uses fet k117 or equivalent.

Web 52 Rows Pro Bass Ii 150W & 300W Models Rev C:


Guitar effects pre amplifier tags: Web this is a tube preamp project,based on the alembic bass preamp schematic with a few mods.the tube i've used is ecc82 and i have added an direct box for monit. In shure’s original preamp, each audio channel was.

All Of These Pdf Files Are Available For Free.


Tdi01_diy_schematic download tdi01_diy_layout download tdi01_diy_burn download if you look very, very closely at the. Okay, what do we need? Web this simple, little preamplifier may be able to create a good bass sound.

Web The Schematic For The Original Model 65 Preamp And Datasheets For The 12Ax7 Tubes Are Easy To Find Online.


First, a simple tube preamp and a tone sections. Web if you specifically want to model specific tube amps just google the schematics, most tube amp schematics are available, the fender bassman, 100w is.