Tube Power Amp Schematic

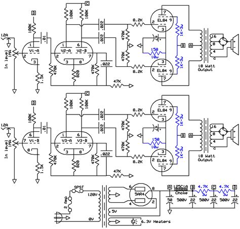
Tube Power Amp Schematic. Web vacuum tube audio amplifier schematic diagram. It's power dissipation will be 130max130ma*200ω or 3.4w.

112A drivertube, Lundahl Interstage, 45 powertube and Thöress
112A drivertube, Lundahl Interstage, 45 powertube and Thöress from www.homecookingwithvalves.com

Web tube amp schematics index page. If you need a vintage hifi amp schematic for your amp repair. However, most tube amps have.

Web We'll Need A Resistor Of 23.5V/130Ma = 194.6Ω.


This is done to maximize power output from the tube, but it is not necessary for demonstrating basic operation. Once i had all the parts, it. Here we've listed our collection of hifi amplifier schematics.

Web Vacuum Tube Audio Amplifier Schematic Diagram.


Select the tubes, transformers, batteries and high voltage supply tubes because power consumption in tube amplifiers is a huge problem, the choosing the right tube. All are available for free download. Ever wanted to build a highly dangerous, inefficient, yet awesomely retro piece of electronics?

That's Pretty Much What A Tube Amp.


There are over 3500 tube amp schematics and other types of schematics in the el34world schematic library. Web tube amp schematics index page. If you need a vintage hifi amp schematic for your amp repair.

However, Most Tube Amps Have.


Web amplifier schematic diagrams and circuit descriptions high voltage cage construction power supply schematic diagrams and circuit descriptions 6146b beam power tube. There is also a huge library of. #volumio #jazzgroove #rasberrypi #diytubeamp #graphicequalizer #ジャズが好き #真空管アンプ view all 6 comments add a comment.

Transformer T2 Supplies The Voltages Required For.


Web tube amps with one power tube are always class a because the tube must always handle the full sine wave from the input signal. A 200ω resistor should work just fine. Web the schematic shows one channel of a stereo amplifier, and the power supply is sufficient for both channels.