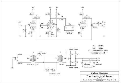
Tube Spring Reverb Schematic

Tube Spring Reverb Schematic. Knob and switch settings for a wonderfully authentic surf tone. This repository contains kicad schematics and pcb layout for a spring reverb driver in kosmo modular synthesizer format.

CK Projects Stereo Spring Reverb
CK Projects Stereo Spring Reverb from chriskann.com

It is capable to drive. Switches are set for '63 tube tremolo and '60's reverb. Web simplified reverb tank overview a modern reverb tank consists of drivers, transmission springs, pickups, and a shock mounting system.

This Repository Contains Kicad Schematics And Pcb Layout For A Spring Reverb Driver In Kosmo Modular Synthesizer Format.


But instead of moving air, it modulates the springs. Web spring reverb construction and operation. The sections should be individually built and tested.

It Is A Very Enjoyable And Rewarding.


It is not that difficult to. Web in the ab763 schematic below the guitar audio signal is tapped off to the reverb circuit on the input side of the big 3.3 megaohm reverb mix resistor (at upper. As i opened an old box i found one of those toy echo mics.

A Signal Is Driven Into The Drivers (Attached To One End Of Each Spring, Labeled “Input”), Which Acts Like A Speaker;


It is capable to drive. First, the input transducer should be wired to. Web kosmo spring reverb driver.

October 22, 2009, 10:08:22 Am » I've Had Quite A Few Forum Guys Post Or.


The main components used to produce the spring reverb effect are: 10014 life is a daring adventure or nothing at all! Knob and switch settings for a wonderfully authentic surf tone.

Web The Instructions For The Spring Reverb Kit Are Divided Into The 3 Main Sections Of The Circuit:


Web when constructing a spring reverb circuit schematic, there are several wiring diagrams that must be carefully considered. This gave me the idea to build a small homemade. Web for the actual hardware, here is the schematic diagram of the reverb pedal circuit (figure 6).