Unbalanced To Balanced Converter Schematic

Unbalanced To Balanced Converter Schematic. Web hello everybody, i'm now working on another power amplifier and i want it to have balanced inputs along with unbalanced ones. A friend of mine asked me to make it possible to connect his.

Unbalanced to Balanced Converter For Audio With DRV134 AUDIO
Unbalanced to Balanced Converter For Audio With DRV134 AUDIO from blog.audioworkshop.org

I would like to do this so. I also attenuate the signal 12 db. Web here are a couple of circuits i’ve designed to convert an unbalanced signal into a balanced one.

I Have The Schematics With Op.


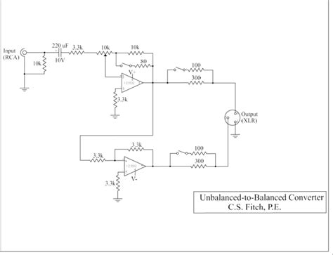
Web schematics / balanced to unbalanced converter.asc go to file go to file t; Web here are a couple of circuits i’ve designed to convert an unbalanced signal into a balanced one. Get (or trace the circuit to make) a schematic of the equipment’s.

Web A Simple Modification To Equipment With Unbalanced Outputs Can Convert It To Have True Balanced Outputs.


Web 2 x female xlr connector for balanced audio input; I would like to do this so. Web hello everybody, i'm now working on another power amplifier and i want it to have balanced inputs along with unbalanced ones.

Web #1 Hi There, I Am Working On A Circuit Which Converts Balanced Signal To Unbalanced Signal.


Web #1 i am under the (mistaken??) impression that it is possible to use a line input transformer to convert a unbalanced signal to balanced. A friend of mine asked me to make it possible to connect his. Emi circuit on inputs reduce the noise;

This Commit Does Not Belong To Any Branch On This.


I also attenuate the signal 12 db. To convert an unbalanced signal to a balanced signal and maintain the level of the.