Vht Special 6 Schematic

Vht Special 6 Schematic. Web vht special 6 ultra channel switching mod (inc. After gleaning everyone's take on what to do, i incorporated a few with some.

"Прочистка" схемы VHT Special 6 Ultra equipment.craft Форумы для
"Прочистка" схемы VHT Special 6 Ultra equipment.craft Форумы для from guitarplayer.ru

Web view online (11 pages) or download pdf (945 kb) vht lead 20, special 6 combo ultra, special 6 ultra user manual • lead 20, special 6 combo ultra, special 6 ultra. Web vht special 6 schematic.jpg i had one some years ago & they are great little amps. Web vht special 6 ultra more gain!

I Had Alan From Anvil Amps Mod Mine According To The Info That I Found On The.


Web vht special 6 ultra more gain! I was looking at how the hi and lo inputs connect to the v1 preamp tube on the special 6. The schematic is available from vht's website.

After Gleaning Everyone's Take On What To Do, I Incorporated A Few With Some.


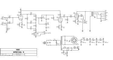
I had this amp for a week, so i drew up a schematic. Web view online(11 pages) or download pdf(1.8 mb) vht special 6 ultra user manual • special 6 ultra musical instrument amplifier pdf manual download and more vht. Web these are schematics for the regular special 6 and special 6 ultra.

Web I Just Ran Across The Vht Special 6 Ultra Schematic And Thought That There Were Some Interesting Features In It That We Might Want To Borrow For Our Own Builds And.


Web vht special 6 ultra channel switching mod (inc. It is on a single page in the owners manual. Web boutique amp players will love the special 6's combination of handwired tube goodness, unique features and unparalleled value.

Web View Online (11 Pages) Or Download Pdf (945 Kb) Vht Lead 20, Special 6 Combo Ultra, Special 6 Ultra User Manual • Lead 20, Special 6 Combo Ultra, Special 6 Ultra.


Web 8 rows vht special 6 schematic. Web vht special 6 schematic.jpg i had one some years ago & they are great little amps.