Xl4016 Cc Cv Schematic

Xl4016 Cc Cv Schematic. Design drawing schematic diagram ( 1 / ). Web std edition high power buck converter cc cv xl4016.

Xl4016 схема подключения
Xl4016 схема подключения from all-audio.pro

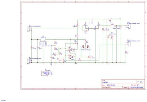
High power buck converter cc. Design drawing schematic diagram ( 1 / ). Web the schematic diagram contains three main parts:

Web Next Is The Adopted Schematic Of The Xl4015 Cv/Cc Module.


High power buck converter cc. Web the schematic diagram contains three main parts: Web 113 9.8k views 4 years ago in this second part, i modify and repair the xl4016 power supply.

Ps1, Xl4016 Denetleyici Yongasıdır Ve Buck Converter Ana Bileşenidir.


Design drawing schematic diagram ( 1 / ). Wide 8v to 36v input voltage range the xl4016 is a 180 khz fixed frequency. Here we will desolder all the.

Schematic Diagram Of The Adjustable.


Web in this article we will be learning about the features and working of the xl4015 which is a 5a 180khz 36v buck dc to dc converter. Web std edition high power buck converter cc cv xl4016. Web to design the schematic and pcb, i used altium designer 21, also the samacsys component libraries (altium plugin) to install the missing schematic.

Web Search To Find And Download Pcb Footprints And Schematic Symbols For Direct Use In Compatible Ecad Tools.