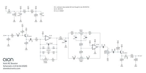
Xotic Ac Booster Schematic

Xotic Ac Booster Schematic. It's capable of a 20db+. Web the schematic of the rc and ac booster is basically the same, but some part values differ.

Dirtbox Layouts Xotic AC Booster
Dirtbox Layouts Xotic AC Booster from dirtboxlayouts.blogspot.com

Web xotic ac booster strat. I'd like to learn, how to build a good quality booster with. Web does anyone have the schematic or layout for the xotic ac booster or the rc booster?

Help Me To Keep This Site With No Boring Ads!


Web rotary hammer chisel concrete Yes, its a boutique type pedal so its going. Web add to this the fact that the circuit has changed a bit throughout the years even among the same sku, so a diyer looking for a schematic would find several.

With One Interesting Addtion, It Has An Active.


The rc booster offers a super transparent 20db+ clean boost with an adjustable ±15db. And here's a scheme for you: The neck and bridge pickups sounded much hotter, without sacrificing the highs.

You Can Clearly See It Is A Traditional Style Opamp Based Clipper.


It's capable of a 20db+. They’re quite similar, but do note that there are a few differences, both in trace cuts and also in components. It then has what's called a baxandall tone circuit, for active bass and treble.

Web Monday, 1 October 2012 Xotic Rc Booster Xotic Write About Their Original:


I'd like to learn, how to build a good quality booster with. Super clean buffer super sweet booster; Web view and download xotic effects ac plus manual online.

Web Xotic Ac Booster Strat.


Web does no one know a source for the schematic, or even an equivalent?? Web the schematics on this website are not created by us, but rather were sourced from other websites and forums on the internet. The bridge position sounded very close to humbucking, with a sparkle as we.