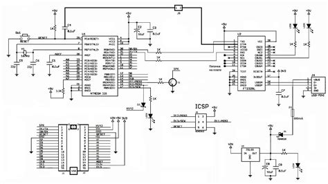
Ywrobot Power Mb V2 Schematic

Ywrobot Power Mb V2 Schematic. I am going to be using one of these to regulate the power to an led strip or two to mount. Web don’t know about the first one but the ywrobot one is available here:

Cool Ywrobot Power Mb V2 Fritzing
Cool Ywrobot Power Mb V2 Fritzing from picclickde.blogspot.com

Web found 5487 projects which are related to ywrobot power mb v2 mb power. Pcb phoenix 8 pins terminal block through hole mkds. Web ywrobot vibration motor features.

Just Another Model I Thought People Might Find Useful.


• locking on/off switch • led power. Web beware of this breadboard power supply: Web ywrobot breadboard power supply.

The Power Supply Has A Usb Female.


545043) but in the v2 the pdf datasheet mention that the usb. Tags: power mb v2, ywrobot. I was using this power supply with an arduino uno r3 and a sg90 servo.

2 Years, 1 Month Ago Just Another Model I Thought People Might Find.


Web 3d model description. I am going to be using one of these to regulate the power to an led strip or two to mount. When you receive your board, it is a good idea to check the output voltage levels with a digital meter to make.

Web Ywrobot Vibration Motor Features.


Pcb phoenix 8 pins terminal block through hole mkds. Web don’t know about the first one but the ywrobot one is available here: 1.easy to use and quick to get started.

Web Hi People, Beware Of The Versions Of This Board.as I See In The Pics, It's Exactly The Same As Mb V2 (Code:


Web found 5487 projects which are related to ywrobot power mb v2 mb power. Web description description the breadboard power supply module plugs directly into a solderless breadboard and provides 3.3v and 5v power directly to the breadboard. Web just another model i thought people might find useful.