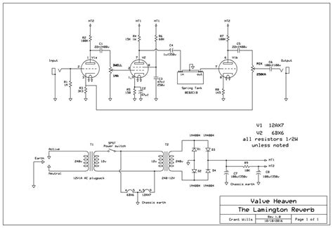
Spring Reverb Tank Schematic

Spring Reverb Tank Schematic. First, the input transducer should be wired to. Web spring reverb tanks explained & compared 1 in connectors out support spring input transducer transmission springs inner.

Spring reverb anyone? Crazy But Able
Spring reverb anyone? Crazy But Able from www.crazybutable.com

The back pcb is a self contained. Web this repository contains kicad schematics and pcb layout for a spring reverb driver in kosmo modular synthesizer format. Web jos december 24, 2020, 11:59am 3.

Web The Main Components Used To Produce The Spring Reverb Effect Are:


Web jos december 24, 2020, 11:59am 3. Web for the actual hardware, here is the schematic diagram of the reverb pedal circuit (figure 6). This gave me the idea to build a small homemade.

As I Opened An Old Box I Found One Of Those Toy Echo Mics.


The unit consists of a number of springs with a transducer at either end. Web this repository contains kicad schematics and pcb layout for a spring reverb driver in kosmo modular synthesizer format. The back pcb is a self contained.

Traditional Guitar Reverbs Are Tuned To The.


Decay time, room size, dry/wet balance, and the output level. Web for the reverb tank coming from the back • just 35mm deep if you mount the reverb connections on the front panel • modular pcb design; First, the input transducer should be wired to.

I Recently Spent Some Time At My Parent's Place.


I really appreciate the contributions you've made overall and built. Web i took the updated schematic for the 8 ohm tank and added a few bells and whistles to create vero layouts. Web sunday, 16 december 2012 cook spring reverb this is the original cook spring reverb design and not the mark 2.

But I Noticed In The First Schematic 2 Electrolytic Capacitors (Elco) Which Are Connected In.


Web a few days ago printer2 pm'd me the address of an interesting web page that pointed out how simple the fender hot rod deluxe's solid state spring reverb was. Web when constructing a spring reverb circuit schematic, there are several wiring diagrams that must be carefully considered. Web spring reverb tanks explained & compared 1 in connectors out support spring input transducer transmission springs inner.