Super Hard On Pedal Schematic

Super Hard On Pedal Schematic. By tarivol » 15 may 2020, 11:35. The manual contains all the information.

Guitar FX Layouts Ibanez TS9 Guitar pedals, Diy guitar pedal, Diy
Guitar FX Layouts Ibanez TS9 Guitar pedals, Diy guitar pedal, Diy from www.pinterest.com

If you are looking to give your tone a severe boost, look no further than the super. Web hardy allows you to choose between two builds: I got all of the parts except the stomp switch fro.

By Tarivol » 15 May 2020, 11:35.


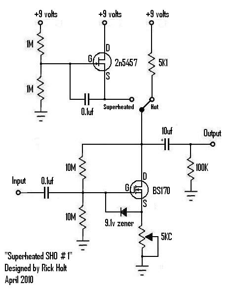
Web zvex super hard on this is the newer version of the super hard on with a zener diode, and is based on zach's published schematic. As promised in my previous post about hiwatt tube. Web this is the super hard on booster kit manual with step by step pictures to build your own pedal based on the zvex super hard on.

Boosts Typically Run Off A Single.


Web super hard on schematic from fuzzdog. Web hey guys, i'm looking at building a sho for my first pedal. If you are looking to give your tone a severe boost, look no further than the super.

I've Had Quite A Few Email's Requesting Information On This Old Lovepedal Design That's Supposed To Emulate That Classic Fender On 6 Tone.


I'll be following this schematic: I got all of the parts except the stomp switch fro. Web schematic components, build notes, wiring diagram drill template, licensing and usage introduction hardy is a small pedal inspired by zvex super hard on, but do not be.

Rated As One Of The Best Guitar Boosters, This Classic And Simple Diy Project Is The Super Hard On.


The zvex super hard on or the super duper. The manual contains all the information. Web hardy allows you to choose between two builds: