Tattoo Power Supply Schematic

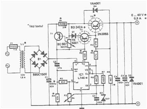
Tattoo Power Supply Schematic. See the tattoo power supply wiring diagram images below. All tattoo power supplies will give you a power switch and connection points (jacks) for your tattoo machine and your foot pedal.

Tattoo Power Supply Wiring Diagram Cadician's Blog
Tattoo Power Supply Wiring Diagram Cadician's Blog from 2020cadillac.com

If youre on the lookout for tattoo power supply schematic for wiring. Web tattoo power supply wiring diagram. Web i'm going to need 5v to power the arduino and relays, 12v for the bigger relays and fan, 24v for the tmps, and make all a ups (uninterruptible power supply).

Web Tattoo Power Supplies.


If youre on the lookout for tattoo power supply schematic for wiring. Web tattoo power supply wiring diagram | wiring diagram variety of tattoo power supply wiring diagram. See the tattoo power supply wiring diagram images below.

By Wiring Draw | November 19, 2022.


See the homemade tattoo power supply wiring diagram images below. Web homemade tattoo power supply wiring diagram. Web the way a tattoo machine power supply works is that it provides a dc voltage to a tattoo machine which is essentially an electromagnet that turns on and off rapidly.

Web Tattoo Power Supply Wiring Diagram.


However, most of these power supplies only have one physical output, meaning you. In this article, we will discuss how to fix a tattoo. Web take a generic lm317 supply, on the lower feedback resistor parallel in a potentiometer foot pedal, and add some series resistance for the foot pedal connection to.

All Tattoo Power Supplies Will Give You A Power Switch And Connection Points (Jacks) For Your Tattoo Machine And Your Foot Pedal.


If you have the correct v set on your. The connection jacks and power switch are usually present in every power. Web structure homemade tattoo power supply wiring diagram homemade tattoo power supply wiring diagram by gracia grace | july 31, 2022 0 comment are.

Web I Set The Power Supply Unit At 6.8 Or 7.3V For Shading And Packing And Generally 9.4V For Line Work.


Safar 53 73 lf and power supply.pdf: Getting creative with your tattoos is a great way to. We create this page for someone who looking for.