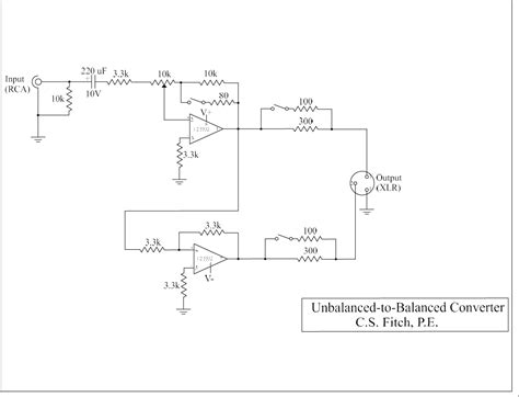
Unbalanced To Balanced Audio Converter Schematic

Unbalanced To Balanced Audio Converter Schematic. Hello everybody, i'm now working on another power amplifier and i want it to have balanced inputs along with unbalanced ones. I also attenuate the signal 12 db.

Unbalanced to Balanced Converter For Audio With DRV134 AUDIO
Unbalanced to Balanced Converter For Audio With DRV134 AUDIO from blog.audioworkshop.org

Web hi there, i am working on a circuit which converts balanced signal to unbalanced signal. I did several balanced input. To convert an unbalanced signal to a balanced signal and maintain the level of the.

Web That Whole Section Of Chapter Six, Entitled Audio Line Level Stages, And Starting On Page 447, Is Excellent Reading.


I have the schematics with op. I also attenuate the signal 12 db. Web 2 x female xlr connector for balanced audio input;

Web #1 Hello Everybody, I'm Now Working On Another Power Amplifier And I Want It To Have Balanced Inputs Along With Unbalanced Ones.


Emi circuit on inputs reduce the noise; Web feb 19, 2023. There will be one of these for each channel, left and right.

Hello Everybody, I'm Now Working On Another Power Amplifier And I Want It To Have Balanced Inputs Along With Unbalanced Ones.


To convert an unbalanced signal to a balanced signal and maintain the level of the. It appears, at first glance at least, that one of. Web hi there, i am working on a circuit which converts balanced signal to unbalanced signal.

I Did Several Balanced Input.


Web i have an audio source input, that i am putting through the circuit below to create a balanced audio signal.