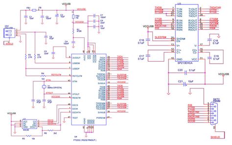
Usb To Serial Schematic

Usb To Serial Schematic. Next sf30 high speed laser. It is based on theft230xs from ftdi chip.

Pololu Schematic diagram for the CP2104 USBtoserial adapter carrier.
Pololu Schematic diagram for the CP2104 USBtoserial adapter carrier. from www.pololu.com

The serial basic is an easy to use usb to serial adapter based on the ch340g ic from wch. It allows for the connection of. It is based on theft230xs from ftdi chip.

The Serial Basic Is An Easy To Use Usb To Serial Adapter Based On The Ch340G Ic From Wch.


It allows for the connection of. Web by wiring draw | october 4, 2021 0 comment the usb to serial circuit diagram is an essential tool for any electronics enthusiast. All of the serial interface pins are 5v tolerant.

Web Edit Your Imported Schematic Or Start With A New Design Save Your Design With A Shareable Url Embed Your Schematic In Any Web Page With Just A Few Lines Of Code Update Home.


Next sf30 high speed laser. It is based on theft230xs from ftdi chip. It works with 5v and 3.3v systems and should auto install on.

Web This Usb To Serial Converter Project Is Easy To Build, It Is Simple And Inexpensive.